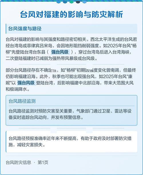
说得非常对!福建确实是中国受台风影响最严重的省份之一,素有“台风走廊”之称,这并非偶然,而是由其独特的地理位置和气候条件共同决定的。

(图片来源网络,侵删)
福建就像是台风从太平洋西行进入中国陆地前的“必经之路”和“登陆首选点”。
下面我们从几个方面来详细解释为什么福建有这么多台风:
核心原因:得天独厚的地理位置
这是最根本、最主要的原因。
- 台风的“出生地”和“高速公路”:全球大部分台风都诞生在西北太平洋的热带洋面上,这个区域正好是福建的“东边”,台风生成后,受地球自转的“科里奥利力”影响,会沿着一个相对稳定的路径向西或西北方向移动,福建恰好位于台风这条“西行路线”和西北行路线”的中间位置。
- 直面“台风走廊”:从菲律宾以东洋面生成的台风,在向中国大陆移动时,福建是其登陆前最后经过的一片宽阔陆地,广东和台湾虽然也在这条路径上,但台湾岛会阻挡一部分台风,而广东的纬度相对偏南,福建就成了台风从海上扑向大陆的第一登陆选择区之一,是名副其实的“台风走廊”。
独特的地理形状:漫长的海岸线与山脉
- 漫长的海岸线:福建拥有中国第二长的海岸线(仅次于广东),绵延超过3000公里,这意味着台风有非常广阔的“目标区域”可以选择登陆,从北到南,福州、莆田、泉州、厦门、漳州等沿海城市都处在风险之中。
- 山脉的“助推效应”:福建的地形是“八山一水一分田”,境内多山,特别是武夷山脉等,当台风在福建沿海登陆后,由于山脉的阻挡和抬升作用,台风带来的水汽被迅速抬升冷却,导致短时间内产生极端的强降雨,这也就是为什么福建的台风常常伴随着“风、雨、潮”三碰头的猛烈灾害,破坏力巨大。
充足的“燃料”:温暖的海水
台风的本质是一个巨大的热力发动机,它的“燃料”就是温暖的海水。

(图片来源网络,侵删)
- 高海表温度:福建沿海及以东的西太平洋海域,在夏秋季节(台风高发期)的海水温度通常高达26-30摄氏度以上,并且有深厚的暖水层,这为台风的生成、发展和维持提供了源源不断的能量,台风经过福建附近时,就像给汽车加满了油,往往会再次加强。
高发季节:时间窗口的完美契合
- 台风季节高度重合:福建的主汛期(4月到10月)与西北太平洋的台风盛发期(7月到9月,即“七下八上九成灾”)高度重合,这意味着当福建进入降雨和防汛的关键时期,也正是台风最活跃的时候,两者叠加,大大增加了灾害的风险。
历史数据佐证
从历史数据上看,福建的登陆频率也确实名列前茅:
- 登陆频率最高:根据中国气象局的数据,广东是受台风登陆影响次数最多的省份,但福建紧随其后,排名全国第二。
- 平均每年2-3个:平均每年约有2-3个台风在福建沿海登陆,还有一些虽然没有登陆,但严重影响福建,带来狂风暴雨和风暴潮。
可以形象地比喻一下:
太平洋是台风的“摇篮”,福建则是台风登陆中国的“第一站”和“加油站”。
- 位置上,它正好在台风西行的必经之路上。
- 地形上,它拥有漫长的海岸线供台风选择登陆,又有山脉助长其破坏力。
- 气候上,它有温暖的海水为台风提供能量。
- 时间上,它与台风高发期完美重叠。
福建“太多台风”的印象是完全符合事实的,也是多种自然因素叠加的必然结果。

(图片来源网络,侵删)
标签: 福建台风多发原因 福建台风灾害特点 福建台风防御措施
版权声明:除非特别标注,否则均为本站原创文章,转载时请以链接形式注明文章出处。