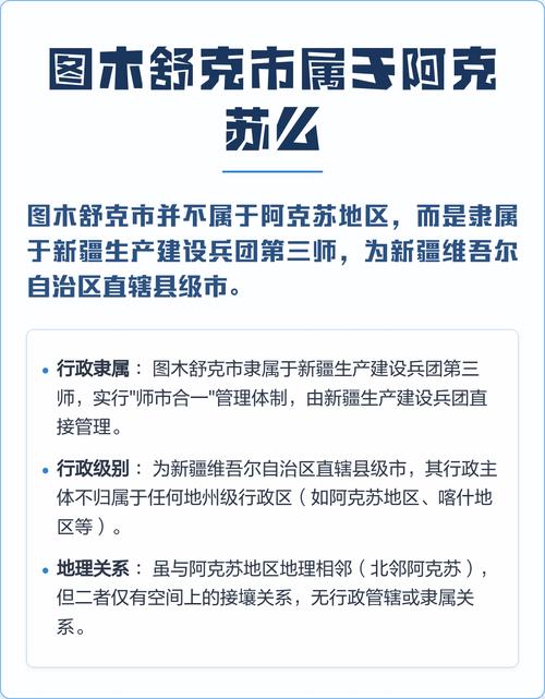
新疆图木舒克是新疆维吾尔自治区直辖的一个县级市。

(图片来源网络,侵删)
下面为您展开详细解释:
行政归属
- 上级单位:图木舒克市是新疆维吾尔自治区直接管辖的县级市。
- 特殊管理:它与新疆生产建设兵团的第三师实行“师市合一”的管理体制,这意味着,图木舒克市人民政府和新疆生产建设兵团第三师师部在同一地点办公,一套人马,两块牌子,图木舒克市既是新疆的一个行政区,也是新疆生产建设兵团的一个重要垦区。
地理位置
- 所在区域:图木舒克市位于新疆西南部,地处天山南麓,塔里木盆地西北边缘。
- 周边邻接:
- 东部:与阿克苏地区的阿瓦提县和柯坪县接壤。
- 西部:与喀什地区的巴楚县毗邻。
- 南部:与喀什地区的伽师县相连。
- 地理特征:市域内多为沙漠、戈壁和绿洲,是典型的干旱气候区,市内的小海子水库是新疆最大的一座平原水库,对当地的农业和生态起着至关重要的作用。
历史沿革
图木舒克市是一个比较年轻的城市,其设立与新疆生产建设兵团的发展密切相关。
- 古代:这里是古“丝绸之路”北道的重要驿站,历史上曾是西域诸国之一“尉头国”的核心区域,文化底蕴深厚。
- 现代:1950年代,新疆生产建设兵团的农三师(现第三师)在这里开垦荒原,建立了一系列团场,逐渐发展成为一个重要的农业和垦区。
- 建市:为了更好地管理这片区域,促进经济社会的发展,经国务院批准,2002年12月30日,图木舒克市正式挂牌成立,成为新疆维吾尔自治区直辖的县级市。
您可以这样理解图木舒克:
- 行政上:它是一个新疆维吾尔自治区直辖的县级市。
- 管理上:它与新疆生产建设兵团第三师“师市合一”,是一个兵团城市。
- 地理上:它位于新疆西南部,地处喀什和阿克苏两大地区之间,是连接南疆各地的重要节点。
- 历史上:它是一个年轻的城市,由兵团垦区发展而来,但所在地拥有悠久的古代文明。
当别人问起图木舒克属于哪里时,最准确的回答是:它属于新疆维吾尔自治区,是一个由兵团管理的年轻城市。

(图片来源网络,侵删)

(图片来源网络,侵删)
标签: 新疆图木舒克行政区划归属 新疆图木舒克属于哪个市 新疆图木舒克行政区域
版权声明:除非特别标注,否则均为本站原创文章,转载时请以链接形式注明文章出处。